开云kaiyun官方网站2024年度校级“课程思政”示范专业课程结题验收结果公示

小编 2024-09-24 938

各学院:

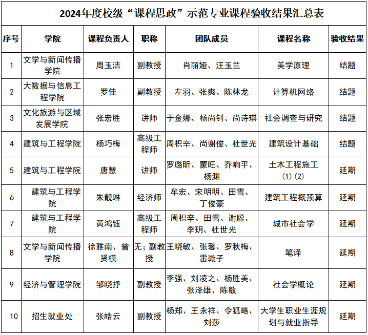
根据人文教字2024【30】《关于开展2024年度校级“课程思政”示范专业课程结题验收的通知》要求,经教务处组织专家认真审核,学校审定,同意“美学原理”、“计算机网络”等4门课程结题;“土木工程施工(1)(2)”、“建筑工程概预算”等6门课程延期。现予公示,公示期为2024年9月24日至2024年9月30日(共5个工作日)。如对评审结果有异议,请向教务处反映。

 

开云kaiyun官方网站教务处

2024年9月24日

image.png