2024年度校级“课程思政”示范专业课程项目拟立项结果公示

小编 2024-12-17 208

各学院:

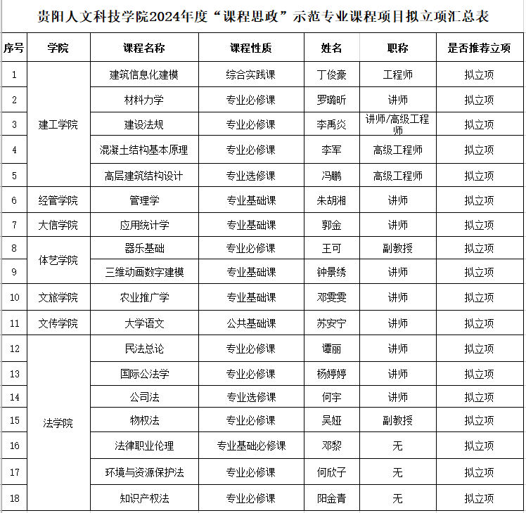
根据人文教字202475关于开展2024年度“课程思政”示范专业课程立项申报的通知》要求,教务处组织专家对各学院推荐的“课程思政”示范专业课程项目进行评审。经校领导审定后决定拟立项以下18项“课程思政”示范专业课程项目(详情见下表)。现予公示,公示期为2024年1217日至202412月20日(共4个工作日)。如对立项结果有异议,请在公示期内向教务处反映。

开云kaiyun官方网站教务处

2024年1217日

 

lQLPKHksWk4ySvXNAtrNAuywAhnvmr_9LRAHRk-O