名单公示|第十八届“挑战杯”竞赛开云kaiyun官方网站校赛拟获奖作品名单公示

团委宣传部 2023-04-27 3328

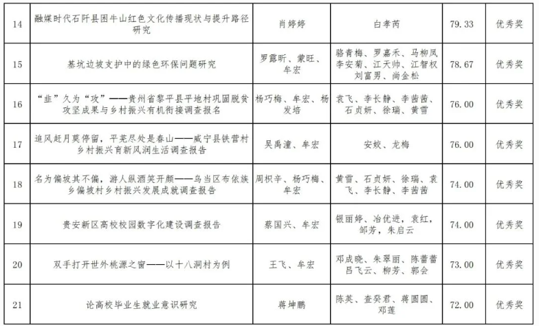
根据《关于组织开展第十八届“挑战杯”全国大学生课外学术科技作品竞赛开云kaiyun官方网站校赛的通知》(人文校团字〔2023〕14 号)文件要求,经过资格审查、校赛评审及答辩,拟将21件作品评为校赛一等奖、二等奖、三等奖、优秀奖。其中,拟获一等奖1件,二等奖2件,三等奖3件,优秀奖15件,现将获奖作品名单予以公示。


公示时间:

2023年4月27日至2023年5月3日

image.png

1

image.png2

image.png

3