开云kaiyun官方网站

  • 学校首页
  • 学校概况
    • 学校简介
    • 学校领导
    • 校园风光
    • 校规校徽
    • 人文校历
  • 招生就业
    • 专升本成绩查询
  • 机构设置
    • 二级学院
      • 文学与新闻传播学院
      • 法学院
      • 建筑工程学院
      • 大数据与信息工程学院
      • 经济与管理学院
      • 文化旅游与区域发展学院
      • 体育与艺术学院
      • 马克思主义学院
      • 创新创业学院
    • 机关部门
      • 党政办公室
      • 组织部
      • 宣传部
      • 统战部
      • 人事处
      • 教务处
      • 科研处
      • 学生工作处
      • 团委
      • 招生就业处
      • 图书馆
      • 对外交流合作处
      • 后勤处
      • 保卫处
      • 财务处
      • 工会
      • 研究基地
  • 新闻动态
    • 人文要闻
    • 新闻中心
    • 通知公告
    • 院部动态
    • 学术交流
    • 媒体聚焦
  • 思想政治工作专栏
    • 树立和践行正确政绩观学习教育专题
      • 重要论述
      • 中央精神
      • 权威发布
      • 媒体集萃
      • 学习资料
      • 学习动态
    • 时政要闻
    • 思政教育
    • 理论学习
    • 校园文化
    • 精神文明
    • 思政评估
    • 心理健康
    • 队伍建设
    • 政策文件
    • 规章制度
  • 本科教学工作合格评估专题网
    • 专题首页
    • 学校概况
    • 评建动态
    • 院部动态
    • 政策文件
    • 通知公告
    • 资料下载
    • 返回学校首页
    • 学习资料
  • 常用导航
    • 教务系统
    • 常用下载
    • 图书馆
资料下载

资料下载

首页 / 机构设置 / 机关部门 / 宣传部 / 资料下载

宣传部

综合新闻 理论学习 校报青溪苑 资料下载 媒体聚焦

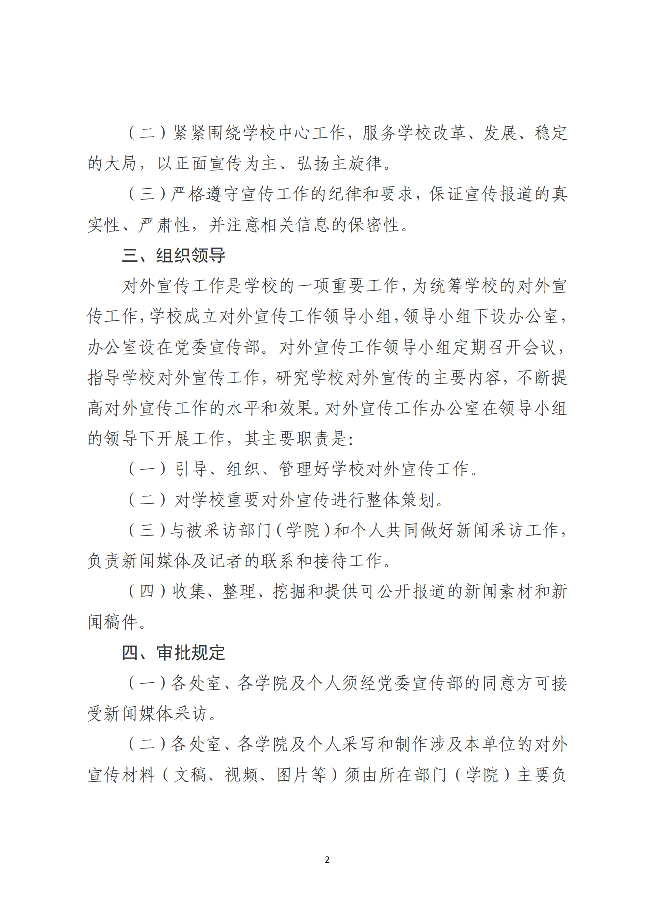
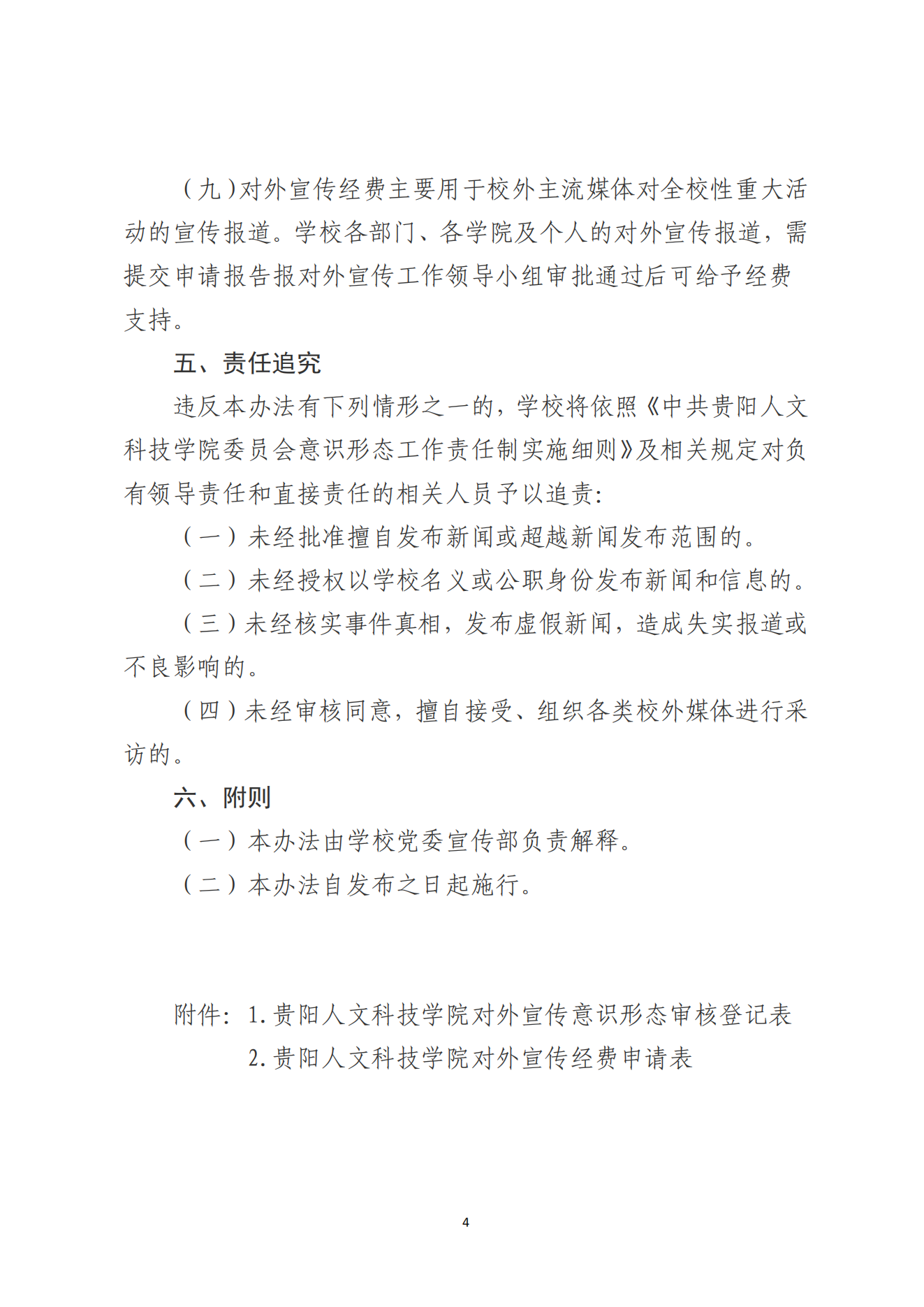
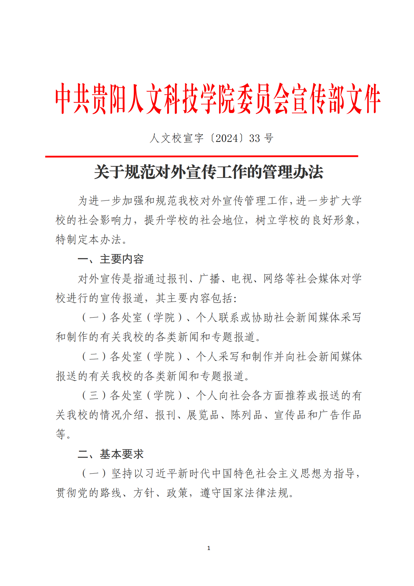
关于规范对外宣传工作的管理办法

小编 2024-11-15



附件2:开云kaiyun官方网站对外宣传经费申请表docx.docx

附件1:开云kaiyun官方网站对外宣传意识形态审核登记表.docx


开云kaiyun官方网站官方门户网站

联系电话: 0851-88308620

通讯地址: 贵州省贵阳市花溪区花溪大学城
        开云kaiyun官方网站大学城校区

邮箱:gzmzdxrwkjxy@163.com

邮编:550025

师德师风举报信箱:rwjsgzb@163.com

师德师风举报电话:0851-88308972

网站信息

开办者名称:开云kaiyun官方网站

公安备案号:贵公网安备52011102003020号

网站备案号:黔ICP备2023007170号-12

网站隐私说明   版权申明 官网团队入口

招生信息

办公室

0851-88308620

0851-88126753

招生办

0851-88202150

0851-88308990

招生

官方微信二维码

Copyright © 开云·kaiyun(中国)官方网站|登录入口 All Rights Reserved
黔ICP备2023007170号