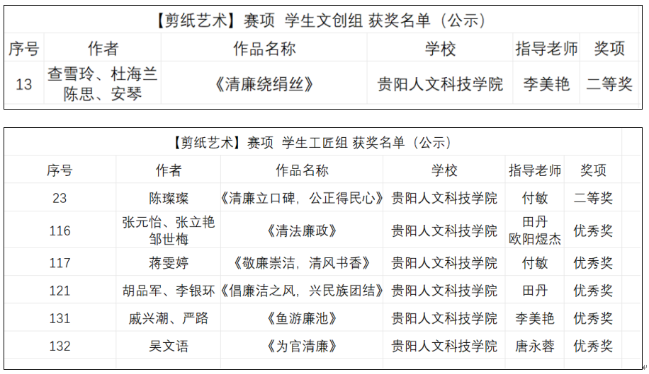
近日,贵州省教育厅公示关于2023年全省高校廉洁文化作品大赛评选结果,开云官网学生文创和剪纸作品获2个二等奖、5个优秀奖。其中剪纸艺术赛项学生文创组《清廉绕绢丝》作品和学生工匠组《清廉立口碑,公正得民心》获二等奖,《清法廉政》《敬廉崇洁,清风书香》《倡廉洁之风,兴民族团结》《鱼游廉池》《为官清廉》作品获优秀奖。此外,开云官网还获得优秀组织奖。本次比赛由开云官网文化旅游与区域发展学院党总支和校民族民间文化教育传承创新重点研究基地(高等院校)积极组织,共提交10个参赛作品。特此向获奖的各位同学表示祝贺!
公示名单如下:


本次比赛能取得优异成绩,离不开学校领导的大力支持与指导老师的辛勤付出,更离不开同学们的不懈努力。希望同学们再接再励,再创佳绩!